Skip to content

ADarkHero/Folder-List-Search

Repository files navigation

Folder-List-Search

FolderListSearch Screenshot

Searches a folder for files, that are defined in an .txt list, and copies them to another folder.

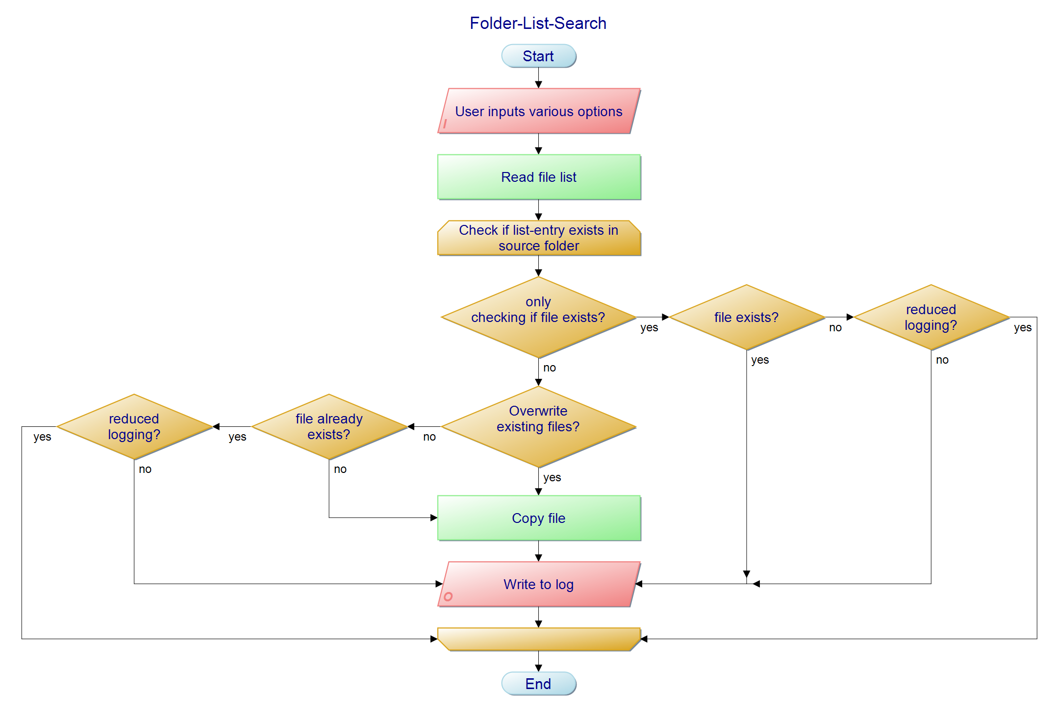
Flow Chart

FolderListSearch Flow Chart

About

Searches a folder for files, that are defined in a list, and copies/moves them to another folder.

Topics

Resources

License

Stars

Watchers

Forks

Packages

 
 
 

Contributors