Skip to content

Kakahrrot/Style_Transfer

Folders and files

NameName
Last commit message
Last commit date

Latest commit

 

History

3 Commits
 
 
 
 
 
 
 
 
 
 
 
 
 
 
 
 

Repository files navigation

Style_Transfer

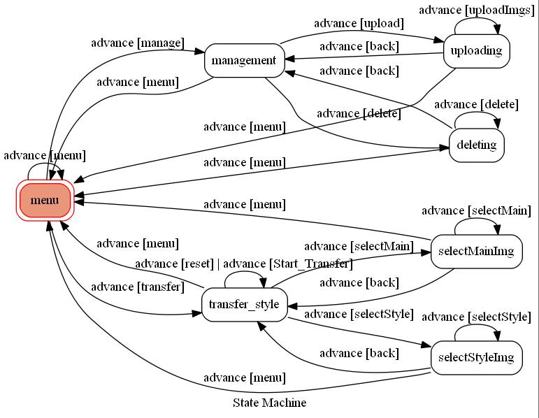
FSM

  • While in any state, input fsm to check status.

Topics

This line bot accepts images and let users choose specific style to transfer.

This project uses tensorflow to implement the process of style-transfering.

Example

  • main image

  • style image

  • result image


  • main image

  • style image

  • result image


Features

Upload Images or View Images

Delete Images

Select Images

  • select main images

  • select style images

Transfer Style

Reference

IT邦幫忙

magenta/arbitrary-image-stylization-v1-256

Neural Style Transfer

About

No description, website, or topics provided.

Resources

Stars

Watchers

Forks

Releases

No releases published

Packages

 
 
 

Contributors

Languages