| title | Adaptive Study Agent |
|---|---|
| emoji | 📚 |
| colorFrom | blue |
| colorTo | purple |
| sdk | gradio |
| sdk_version | 6.9.0 |
| app_file | app.py |
| pinned | false |
| private | true |
A two-model LLM self-examination simulation built with LangGraph, Claude (Anthropic), and GPT-4o-mini (OpenAI). The agent reads any document you provide and runs a fully autonomous study loop — no human answers anything.
How the two models collaborate:
- GPT-4o-mini generates comprehension questions from document chunks (temperature 0.7 — creative) and evaluates the answers against the source material (temperature 0.0 — deterministic)
- Claude Sonnet answers the questions using RAG retrieval from ChromaDB (temperature 0.3 — balanced)
- OpenAI text-embedding-3-small handles document chunking and embedding into ChromaDB only — not used for reasoning
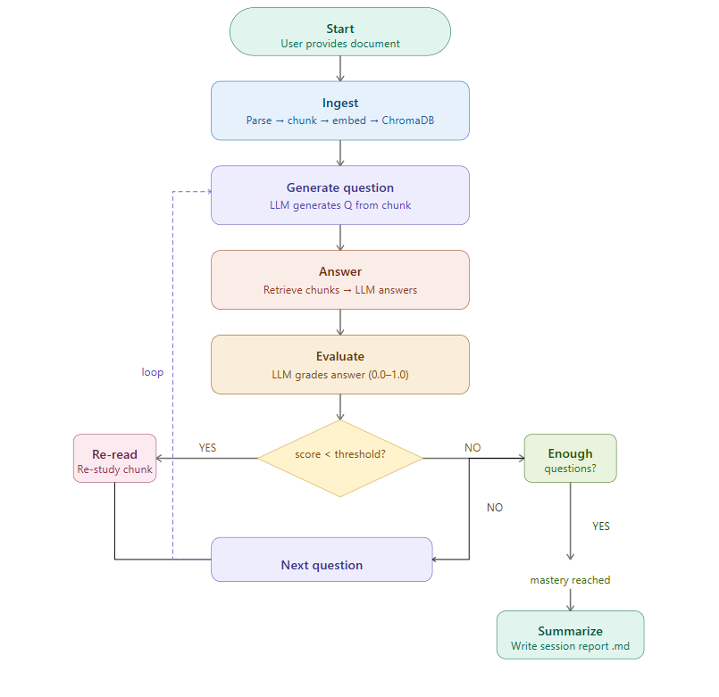
The purpose is to probe where Claude's understanding of the document breaks down — GPT acts as the examiner, Claude as the student. When Claude scores below the mastery threshold, the agent re-reads the weak chunk and tries again.
The output is a structured session report revealing Claude's weak areas within your document — useful for identifying conceptually dense or underrepresented sections in any text.
Applicable to any domain — ML papers, medical literature, legal documents, textbooks — anything in PDF or TXT format.
This is a standalone extended example project inspired by ongoing research on multi-agent knowledge systems. The core idea — using retrieval-augmented self-evaluation to surface knowledge gaps — is the single-agent version of a feedback mechanism explored at scale in that research. There is no shared infrastructure or data pipeline between the two.
The agent operates as a LangGraph state machine with conditional branching. After evaluating each answer, the agent decides whether to re-read weak material, continue to the next question, or finalize the session.
| Component | Technology | Purpose |
|---|---|---|
| Agent framework | LangGraph | Stateful loops with conditional branching |
| Examiner LLM | GPT-4o-mini (OpenAI) | Question generation (0.7) + evaluation (0.0) |
| Student LLM | Claude Sonnet 4 (Anthropic) | Answering questions via RAG (0.3) |
| Embeddings | OpenAI text-embedding-3-small | Document chunking and embedding into ChromaDB only |
| Vector store | ChromaDB (local, embedded) | No Docker required |
| Document parsing | PyMuPDF (fitz) | PDF support |
| UI | Gradio | Web interface and Hugging Face Spaces deploy |
| Package manager | uv | Dependency management |
1. Install dependencies
uv sync2. Configure environment variables
Create a .env file in the project root:
ANTHROPIC_API_KEY=sk-ant-...
OPENAI_API_KEY=sk-...
The Anthropic key powers the LLM (question generation, answering, evaluation). The OpenAI key is used only for embeddings.
3. Add documents
Place PDF or TXT files in data/documents/.
# Run with a document
uv run python src/main.py --doc data/documents/attention_is_all_you_need.pdf
# Override the mastery threshold (default: 0.75)
uv run python src/main.py --doc data/documents/myfile.pdf --threshold 0.8
# Persist the ChromaDB collection between runs
uv run python src/main.py --doc data/documents/myfile.pdf --persistuv run python app.pyThe web interface allows you to upload a document, configure the mastery threshold, start a study session, and view the resulting session report from the browser.
uv run pytest tests/ -vThe following constants in src/graph/edges.py control the study loop:
| Parameter | Default | Description |
|---|---|---|
| MASTERY_THRESHOLD | 0.75 | Score needed to skip re-read |
| MIN_QUESTIONS | 10 | Minimum questions before mastery check |
| MAX_REREAD_CYCLES | 3 | Max re-read attempts per weak chunk |
The mastery threshold can also be overridden at runtime via the --threshold flag or the Gradio slider.
Each session produces a Markdown report in output/session_reports/:
# Study Session Report
Date: 2026-03-16
Document: attention_is_all_you_need.pdf
## Summary
- Questions asked: 14
- Questions correct (score >= 0.75): 11
- Final mastery score: 0.81
- Re-read cycles triggered: 3
## Weak Areas
- Multi-head attention computation
- Positional encoding formula
## Q&A Log
### Q1
Question: What is the purpose of the scaling factor in dot-product attention?
Answer: ...
Score: 0.9
...Halima Akhter PhD Student in Computer Science Specialization: ML, Deep Learning, Bioinformatics GitHub: github.com/Mituvinci

