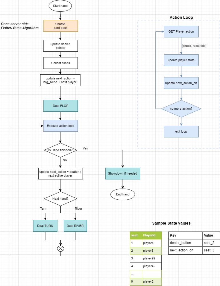
A texas holdem poker engine. Ideal for private games to play with friends via websocket clients. I plan to include support for WebRTC video streams for in-game real time video, so the engine will support a signalling server.
ThePapaX/dotnetPokerEngine
Folders and files
| Name | Name | Last commit date | ||
|---|---|---|---|---|

