Medir temperatura y humedad del ambiente usando sensores de temperatura DHT, Arduino y Python
Instalar FirmataExpress
En arduino-cli
arduino lib install --git-url https://github.com/MrYsLab/FirmataExpress.git
Es necesario tener activa la opción
enable_unsafe_installdel archivo de configuración de Arduino-cli
Cargar el proyecto de FirmataExpress a la placa de Arduino
- PySide6
- matplotlib
- pymata4
pip install -r requirements.txt![]() |
![]() |
|---|
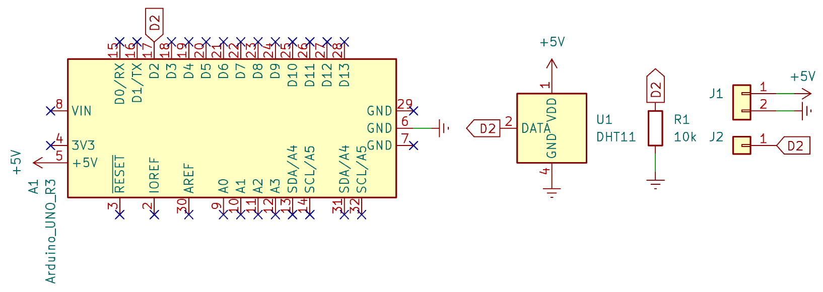
- Placa de Arduino MEGA 2560
- Sensor DHT11
- Mostrar la humedad (%) y la temperatura en (°C y °F) dentro de labels.
- Graficar la temperatura.
Tip
Graficar la humedad.


