Skip to content

jakeFarrish/MedMapper

Repository files navigation

MEDMAPPER

The purpose of this application is to assist a user with medication administration. This application recieves input from the user about their medications and when they should be administered. The application sends alerts and reminders to the user to take their medications at the appropriate time, and logs successful administration for the user as well as other parties that the user may choose to share their information with. This will allow a user to track their medication usage, and help ensure that they are taking each medication at the appropriate time each day.

STORYBOARD / MOCKUP DEMO:

MedMapper.Demo.mp4

FUNCTIONAL REQUIREMENTS:

SCENARIO:
As a user who consistently needs to take multiple medications, I want to be able to input information for my medications     and once inputted receive Schedule       times, alerts, option to share schedule.

DEPENDENCIES: 
Medication input entry is available and accessible. 

 ASSUMPTIONS:
  Medication names are stated in English.
  Alert features are enabeled on user device.
  Medicaiton is taken on a scheduled interval (not as needed).

EXAMPLES 
 1.1 
    AS a user 
   I want to be able to input medications on "My Medicaitons" page
    So that I can view them on "My Schedule" page
  
   Given a medication

   When I add to "My medications"

   Then I should view the medicaiton on "My Schedule"
  
  1.2
     AS a user 
    I want to recieve alerts when it is time to take a medication;
    So that I can take the medication on time.
  
    Given a medication has been added to "My Medications"

   When I need to take the medicaiton

   Then I should recieve an alert that it is time to take the medication.
 
   1.3
    AS a user 
    I want to share my schedule with a medical team or caretaker
    So that they can see when I am supposed to take my medication. 
  
   Given a schedule has generated from "My Medications"

   When I add a person to my "Share List"

   Then they should recieve a copy of my medication schedule for the month.
  
  1.4
    AS a user 
    I want to confirm a medication has been taken so that I can track my medication administration
  
    Given that a medication has been taken
  
    When I click "Medication Taken" button on "My Schedule" 

    Then the information will be stored in a "Medication Administration" log, and shared with members of my "Share List".

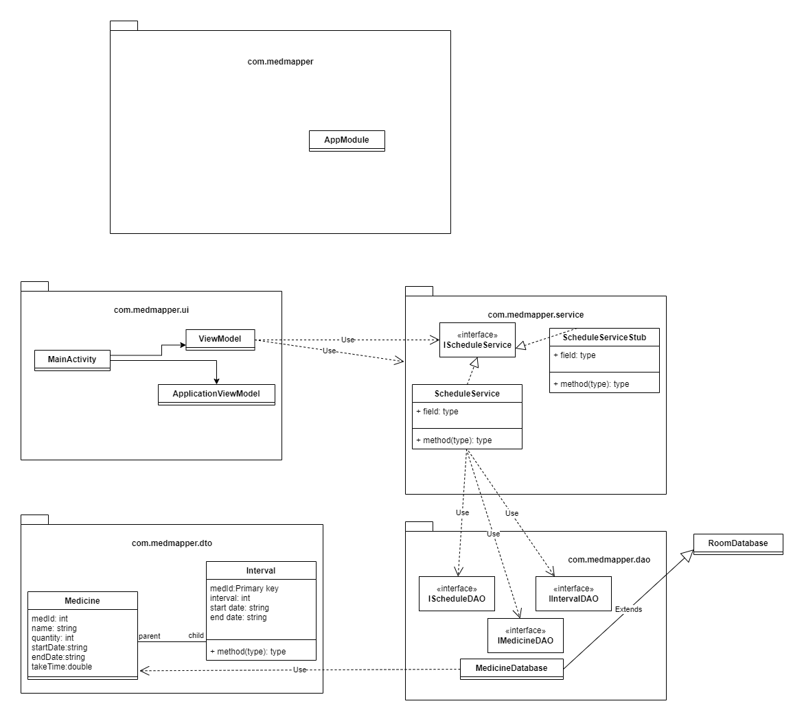
UML CLASS DIAGRAM:

https://user-images.githubusercontent.com/58799967/215370095-469ca745-611b-4e1a-b273-db07688c2b25.png

CLASS DIAGRAM DESCRIPTION:

https://github.com/jakeFarrish/MedMapper/files/10531467/ClassDescription.docx

SCRUM ROLES:

Intergration Developer: Cherissa Tan

Backend Developers: Logan Farwick, Jacob Farrish

UI Developers: Miriam Boni, Peyton Laeace

Project Owner / DevOps: Jacob Farrish

COMMUNICATION TOOL:

Teams

Weekly Meeting Time: Thursday 4:30 pm - 5:30 pm

About

Med Mapper Android 33 Jetpack Compose

Resources

Stars

Watchers

Forks

Releases

No releases published

Packages

 
 
 

Contributors

Languages