A React user interface for a parking reservation system. The user interface allows users to create, view, and cancel reservations. Users can also save, view, and delete vehicles. The user interface uses a mock server to display generated data and simulate scenarios such as error cases.
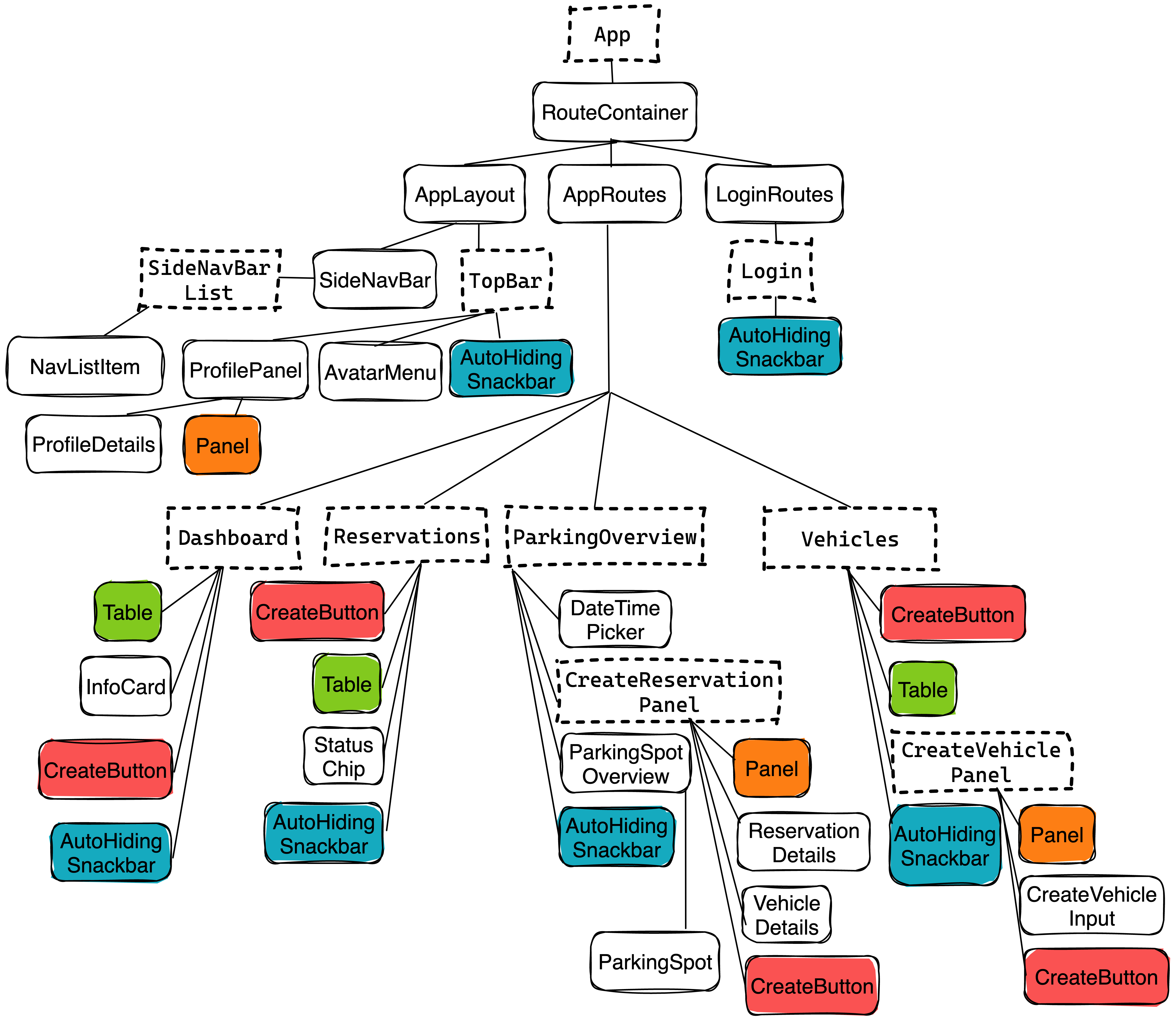
The user interface consists of the following component structure:
This user interface makes use of the parkit-spec
Project is created with:
git clone https://github.com/raquelima/parkit.git
cd parkit
npm installcd parkit
npm run devTo contribute follow these steps:
- Create a new branch (git checkout -b )
- Make the changes in the files
- Commit your changes (git commit -m 'Improve feature')
- Push to the branch (git push origin )
- Create a Pull Request

