Skip to content

spped2000/GroqDiscordAssistant

Folders and files

NameName
Last commit message
Last commit date

Latest commit

 

History

47 Commits
 
 
 
 
 
 
 
 
 
 
 
 
 
 

Repository files navigation

Groq Discord Bot

GitHub Stars GitHub Forks License: MIT

A Discord bot that integrates with Groq's LLM API to provide AI-powered question answering and assistance. Users can interact with different AI models through mentions or commands, maintaining conversation context across interactions. Now with vision capabilities to analyze images and real-time weather information!

📰 News

  • 🌦️ 16/3/2025 - Added weather agent for real-time weather forecasts using PydanticAI and Tomorrow.io API!
  • 🖼️ 14/3/2025 - Added vision capabilities to analyze images

🚀 Quick Links

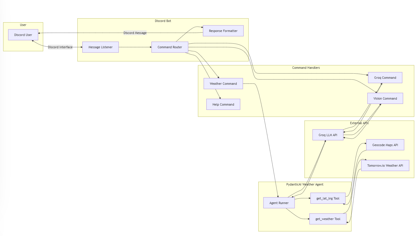
How It Works

Kaggle Logo

Features

  • Ask AI questions by mentioning the bot
  • NEW: Get real-time weather forecasts for any location (16/3/2025)
  • Analyze images by attaching them to your messages
  • Choose from multiple AI models, including vision models
  • Simple command interface
  • Handles long responses automatically

Quick Start

Requirements

  • Python 3.8+
  • Discord Bot Token
  • Groq API Key
  • Tomorrow.io Weather API Key (for weather functionality)
  • Geocode Maps API Key (for location services)

Installation

  1. Clone or download this repository
    git clone https://github.com/spped2000/GroqDiscordAssistant.git
    cd GroqDiscordAssistant
  2. Install dependencies
    pip install -r requirements.txt
  3. Set up environment variables
    • Copy .env.example to .env
    • Add your Discord token, Groq API key, and weather API keys
  4. Run the bot
    python bot.py

Usage

Basic Usage

Just mention the bot with your question:

@YourBot What's the capital of France?

Bot Usage Example Example: @ตื่นมาโค้ดpython แนะนำอาหารไทยเผ็ดๆหน่อย?

Weather Information

Ask the bot about the weather in any location:

Or use the dedicated weather command:

!weather Bangkok

Weather Example Example: @ตื่นมาโค้ดpython !weather bangkok

Text Chat Examples

General Knowledge Queries

You can ask the bot general knowledge questions:

@YourBot Who wrote the novel "Pride and Prejudice"?
@YourBot What are the main causes of climate change?

Using Different Models

Specify a model for different types of responses:

!groq "Explain quantum computing in simple terms" model:llama3-70b-8192
!groq "Write a short poem about technology" model:mixtral-8x7b-32768

Complex Tasks

The bot can handle more complex tasks as well:

@YourBot Can you summarize the key differences between machine learning and deep learning?
@YourBot How would you explain the concept of blockchain to a 10-year-old?

Vision Capabilities

Attach an image and mention the bot with your question about the image:

@YourBot [image attached] What's in this image?

Bot Vision Example Example: @ตื่นมาโค้ดpython วัดนี้คือวัดอะไร?

Commands

  • !groq <prompt> - Ask a text question
  • !groq <prompt> model:<model> - Use a specific text model
  • !vision <prompt> - Ask about your most recently uploaded image
  • !vision <prompt> model:<model> - Use a specific vision model
  • !weather <location(s)> - Get weather for one or more locations
  • !models - List available models
  • !bothelp - Show help information

Available Models

Text Models

  • llama-3.1-8b-versatile - Fastest responses
  • llama-3.1-70b-versatile - Most capable (default for text)
  • llama-3.1-405b-versatile - Highest quality responses
  • mixtral-8x7b-32768 - Good for longer contexts
  • gemma-7b-it - Google's model

Vision Models

  • llama-3.1-8b-vision - Default for images

Weather Feature Details

The bot uses PydanticAI with Groq LLM to create a powerful weather agent that:

  1. Processes natural language - Ask about weather in any way you want
  2. Supports multiple locations - Check weather in several places at once
  3. Provides accurate data - Uses Tomorrow.io API for real-time weather information
  4. Shows detailed information - Temperature, conditions, humidity, and wind speed

How the Weather Agent Works

  1. The agent extracts location names from your query
  2. It gets the coordinates using the Geocode Maps API
  3. It fetches weather data from Tomorrow.io
  4. The Groq LLM formats this data into a natural language response

Weather Command Examples

!weather Bangkok
!weather Tokyo, Paris, New York

Vision Examples

Analyzing Images

The bot can now analyze images and answer questions about them:

  • Describe scenes and objects
  • Identify text in images
  • Answer questions about image content

Using the Vision Command

If you've already shared an image, you can use the dedicated command:

!vision What can you tell me about this image?

This will analyze your most recently uploaded image.

Contributing

Contributions are welcome! Here's how you can contribute:

  1. Fork the repository
  2. Create a new branch (git checkout -b feature/amazing-feature)
  3. Make your changes
  4. Commit your changes (git commit -m 'Add some amazing feature')
  5. Push to the branch (git push origin feature/amazing-feature)
  6. Open a Pull Request

License

MIT License


Made with ❤️ using Hikari, Lightbulb, PydanticAI, and Groq

About

A Discord bot that integrates with Groq's LLM API to provide AI-powered question answering and assistance. Users can interact with different AI models through mentions or commands, maintaining conversation context across interactions.

Resources

Stars

Watchers

Forks

Releases

No releases published

Packages

 
 
 

Contributors

Languages